1 月 30 日,中国银行业协会正式发布《金融机构个人消费类贷款催收工作指引(试行)》(以下简称《2026催收指引》),内容共七章五十四条,系统性地规范了个人消费贷款催收工作内容。该指引发布的同时,银协发〔2021〕93号印发《中国银行业协会信用卡催收工作指引试行》废止。
相较于“ 2021 版试行指引”,《2026 催收指引》在催收行为规范、第三方联系人管理、投诉处理与内控机制、催收机构管理及运营考核机制等核心维度,均作出更细化的界定和规范,进一步完善了消费信贷催收的合规管理要求。
而在 2025 年,由国家标准化管理委员会批准发布发布了《互联网金融个人网络消费信贷 贷后催收风控指引》(GB/T 45251-2025以下简称《2025催收国标》),由全国金融标准化技术委员会归口,人民银行为主管部门。
一份“国标文件”,一份行业自律规范指引,在定位、适用范围、重点规范等方面虽略有差异,但相辅相成,共同构筑消费信贷催收合规体系。
1、适用范围
《2026催收指引》适用于中国银行业协会会员单位发放的信用卡、个人消费贷款产品的催收工作,对于会员单位发放的其他类型个人贷款产品可参考该指引开展催收工作,较之前的“2021 版指引”增加了个人消费贷和个人其他贷款。
而《2025催收国标》适用于商业银行、消费金融公司、小额贷款公司、汽车金融公司、金融资产管理公司、地方资产管理公司、金融资产投资公司、融资担保公司等,适用范围更广。
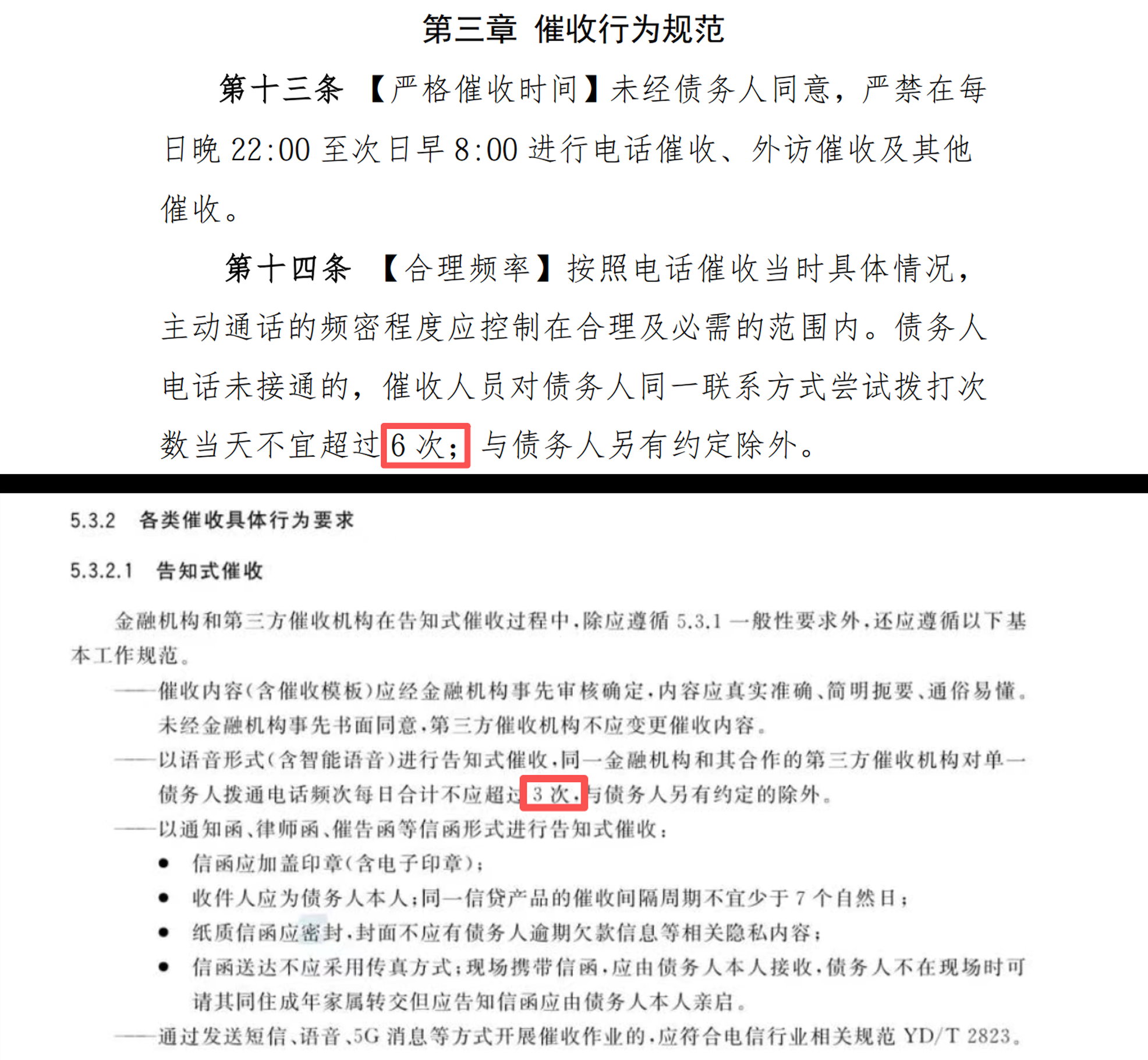
2、催收频率
《2026催收指引》中规定,催收人员对债务人同一联系方式尝试拨打次数当天不宜超过 6 次,《2025催收国标》中规定对单一债务人进行语音催收当日不得超过 3 次,现场催收每日不得超过 1 次,约定除外。

3、首创认定“债务相关第三人”
《催收指引》中明确规范了第三人的类别:分为债务相关第三人和无关第三人,当债务用于家庭共同支出时,可认定配偶为债务相关第三人,同时细化债务人失联标准;

4、规范获取联系方式及禁止行为
列举 7 条合规渠道获取联系人信息,8 大禁止行为
5、新增规范人工智能技术应用
防止技术应用造成的不公平歧视,要提高技术应用的可用性、可靠性和准确性,避免对债务人造成不便和困扰;
6、新增权属转移告知
会员单位应当按照合约约定或法律规定允许的方式及时告知债务人债权关系转移情况,对于失联的债务人和担保人,可采取公告等方式履行告知义务;
7、新增约束互联网平台
会员单位应约束互联网平台的催收行为,将互联网平台催收业务全面纳入管理,坚持统一的催收管理标准;
8、共享机制
创建信息共享机制,对于催收机构违规信息进行内部通报;联合打击逃废债,加大金融黑灰产处理,推动建立行业相关信息共享机制,形成联防联控,共同抵制违规违法行为;
9、源头治理
在《2026催收指引》中提出要建立溯源处理机制,加快从处理投诉为主的“事后解决”管理体系向“事前预防、事中控制、事后解决”全流程体系转型,进一步提升金融服务水平;
10、考核机制
《2026催收指引》强条要细化催收机构的考核机制,摒弃单一回收率考核标准,将催收效果、催收行为合规情况、催收记录完备情况、信息安全、投诉管理、违规处罚及整改情况、金融消费者权益保护等纳入综合考核范围;
11、转包规定
《2025催收国标》提到金融机构允许业务分包的,应书面约定分包原则和要求,而《2026催收指引》中明确禁止催收机构将业务转包或变相转包;

以下为全文:
金融机构个人消费类贷款催收工作指引(试行)
第一章 总则
第一条 【目的和依据】为防范化解金融风险,维护社会公平正义,规范会员单位和外部催收机构的催收行为,保护债务人、关联第三人及会员单位的合法权益,建立和完善 自我约束机制,加强行业自律管理和相互监督,促进行业健康发展,根据《中华人民共和国民法典》《中华人民共和国个人信息保护法》《中华人民共和国商业银行法》《银行保险机构消费者权益保护管理办法》《商业银行信用卡业务监督管理办法》《消费金融公司管理办法》等法律法规及规章制定本指引。
第二条 【基本原则】会员单位要深刻把握金融工作的
政治性和人民性,切实落实金融消费者权益保护,落实对合 作外部催收机构的行为规范管理责任,切实维护健康的催收市场秩序。会员单位及其合作外部催收机构在开展催收过程中,应严格遵循以下原则:
保护债务人合法权益。会员单位催收业务应依法合规开展,在本指引的行为框架内实施,不得侵害债务人的合法权 益,抵制各种形式的违规催收和暴力催收。应当保障债务人的知情权,以显著方式告知债务人归还欠款的法定义务及逾期后果。
保护债权人合法权利。催收是会员单位在债务人出现违约情形后维护债权安全的正当追索行为,其追索权利及正当的追索方式均受到法律保护,追索方式包括但不限于自建团队或委托外部催收机构追索、通过司法手段追索。
落实监督与被监督的责任。会员单位是催收管理的第一责任人,承担对自催团队及合作外部催收机构的管理责任; 外部催收机构要负责自身业务开展的合规性管理,对违反本指引的行为负主要责任。
共同维护市场秩序。会员单位应坚决抵制不正当反催收、不法代理维权等破坏市场秩序的行为,并配合相关部门对上 述行为予以打击。
第三条【适用机构范围】本指引适用于中国银行业协会会员单位。本指引中关于外部催收机构及其催收行为的相关要求,会员单位应在与外部催收机构签订的业务委托协议中予以体现。
第四条【适用产品范围】本指引适用于会员单位发放的信用卡、个人消费贷款产品。对于会员单位发放的其他类型个人贷款产品可参考本指引开展催收工作。
第五条 【债务人】本指引所称债务人,是指根据信用卡领用合约、个人消费贷款协议及相关产品合同或服务协议等合同约定,对相关债务负有偿还义务的客户(持卡人或借 款人)、共同偿债人或担保人,以及其他依法应承担还款义务的当事人。
第六条 【外部催收机构】外部催收机构是指依法登记注册、具有独立的法人资格或民事主体资格,与会员单位签订委托协议,提供债务提醒、通知、催告等服务的机构。
第二章 催收行为
第七条 【催收行为】本指引所称催收行为,是指当债务人出现违反信用卡领用合约、个人消费贷款协议及相关产品合同或服务协议,未按期偿还债务(包括本金、利息、费用等,下同)时,会员单位及外部催收机构为督促债务人履行债务清偿责任所开展的提醒、通知、催告等行为。催收行 为包括电话催收、信函催收、外访催收、司法催收、其他催收等。
第八条 【电话催收】电话催收是指通过电话方式提醒、通知、催告的行为。
第九条 【信函催收】信函催收是指通过文字表述提醒、通知、催告的行为。信函催收包括但不限于纸质信函、传真、 电子邮件进行提醒、通知、催告的行为。
第十条 【外访催收】外访催收是指当面向债务人提醒、通知、催告的行为。
第十一条 【司法催收】司法催收是指通过支付令、保全、司法调解、赋强公证、诉讼(联合诉讼)、仲裁、刑事 追诉等法律手段进行催收的行为。
第十二条 【其他催收】其他催收是指通过会员单位管理的短信平台、企业微信号、人工智能或互联网技术平台等提醒、通知、催告违约债务人还款的行为。
第三章 催收行为规范
第十三条 【严格催收时间】未经债务人同意,严禁在每日晚 22:00至次日早 8:00进行电话催收、外访催收及其他催收。
第十四条 【合理频率】按照电话催收当时具体情况, 主动通话的频密程度应控制在合理及必需的范围内。债务人电话未接通的,催收人员对债务人同一联系方式尝试拨打次数当天不宜超过 6次;与债务人另有约定除外。
第十五条【诚信保密】会员单位和外部催收机构均应严格遵守国家对个人信息保护的相关规定,切实保护债务人及相关当事人隐私,不得泄露个人信息或将个人信息用于催收之外的其他用途,不得采取非法手段或通过非法途径获取个人信息。
第十六条【规范联系信息获取渠道】会员单位可通过以下渠道获取债务人的联系信息:
(一)合同或协议约定的联系信息。
(二)在会员单位预留的联系信息。
(三)双方沟通后取得债务人授权的联系信息。
(四)互联网等合法公开渠道可查询到的联系信息。
(五)通过与预留联系人沟通获得的债务人联系信息, 或其他主体告知的债务人联系信息。
(六)在债务人授权下,通过行政机关、中国人民银行金融信用信息基础数据库、获得个人征信业务许可的机构、仲裁机构、公用事业单位、银行卡组织、电信运营商等渠道获取的联系信息。
(七)通过其他合法途径获取的联系信息。
第十七条 【规范联系第三人】第三人分为债务相关第三人及无关第三人。
当债务用于家庭共同支出,则会员单位可认定配偶为债务相关第三人,会员单位应严格、审慎认定债务相关第三人。
债务无关第三人(简称无关第三人)是指第十六条规范获取债务人联系信息过程中,除债务人及债务相关第三人以外的其他主体。严禁对无关第三人进行催收。
催收人员在债务人本人失联的情形下可联系第三人:债务人本人手机号码无效(如空号、错号),可直接联系第三人;连续三次拨打债务人本人预留手机无法联系上本人的情形下,次日可联系第三人;连续三日拨打债务人本人预留手机无法联系上本人的,可直接联系第三人;如后续联系上债务人本人,时间重新开始计算。
催收人员在联系无关第三人时不得透露债务人的金融 信息,无关第三人未表达代偿意愿的,其只能作为获取债务人联系信息的渠道或请其代为转告,上述情况与债务人另有约定的除外。当无关第三人主动表示愿意为债务人偿还欠款时,可提供还款所需必要信息(如还款卡号、欠款金额等)。 当无关第三人明确要求不得联系时,则催收人员应限制后续联系行为。
第十八条 【规范还款方式】会员单位应指定还款渠道, 催收人员不得使用非指定还款渠道收取债务人及相关当事人的还款。
第十九条 【规范催收记录】会员单位和外部催收机构
应记录催收全过程,确保相关录音、录像及其他催收记录真实、客观、完整反映催收过程,录音(录像)资料保存年限 应参照相关监管规定执行。会员单位采取司法催收的,在相关司法机关、仲裁机构、公证机构形成的录音、录像及其他催收记录按照其管理要求执行。
第二十条 【电话催收规范】电话催收应遵守以下基本规范:
(一)催收人员应核实接听人身份,当确认为债务人本人时可实施催收。催收人员应遵守基本的文明规范。
(二)催收过程应全程录音。会员单位应要求外部催收机构使用的设备符合与其签署的协议规范。
第二十一条 【信函催收规范】信函催收应遵守以下基本规范:
(一)信函内容应便于债务人理解以免产生歧义。
(二)发函过程中应注意保护债务人的个人信息及私密信息,信函封面不应展示债务人欠款信息。
(三)设立固定化催收信函模板并留存备查,催收信函模板应由会员单位事先审定,未经会员单位审查同意,外部催收机构不可变更信函模板内容。
(四)纸质信函需严格密封、不得随意张贴,并应加盖 相关印章(含电子印章)。
第二十二条 【外访催收规范】外访催收应遵守以下基本规范:
外访催收应安排不少于两名催收人员。
催收人员应出示工作证件或受托催收身份证明。
催收人员应遵守基本礼仪。
催收行为应全程录音(或录像)。
外访催收人员应着装得体,不得穿着特殊服饰或有不当言行。
第二十三条【催收人员告知规范】会员单位应要求外部 催收机构明确告知其所代表的委托方(金融机构)或其负责催收的金融产品名称信息。催收人员联系债务人时应表明所代表的金融机构、催收机构(如有),向债务人如实告知催收事由、逾期欠款金额。催收人员应使用符合会员单位催收作业规范的话术,客观规范陈述事实。
第二十四条 【权属关系转移告知规范】对于不良贷款转让等情形,会员单位应当按照合约约定或法律规定允许的
方式及时告知债务人债权关系转移情况。对于失联的债务人和担保人,可采取公告等方式履行告知义务。会员单位与相 关合作方签订权属关系转移协议时,可要求其遵守本催收工作规范要求。
第二十五条 【禁止行为】催收人员在实施催收过程中严禁出现以下行为:
(一)冒用行政机关、司法机关等名义追查债务人信息、 寄送催收信函、开展催收行为。外部催收机构以会员单位身份开展催收。
(二)通过散布他人隐私、非法获取个人信息,采用恐吓、辱骂、欺诈、威胁、暴力、涉黑等不当手段开展催收。
(三)采取误导性表述虚构或夸大事实。以列入虚构的黑名单、虚构的不良信用数据库为由开展催收。以虚假承诺、 夸大债务数额、性质、法律后果为由开展催收。
(四)以催收名义收取额外费用,诱导或逼迫债务人通 过新增借贷或非法渠道筹集资金偿还债务。
(五)在公众场所张贴催收公告、律师函等文书。
(六)外部催收机构在未经会员单位同意的情况下,使 用私人手机电话联系债务人等,使用私人手机或社交软件发送催收语音、文字类信息等。
(七)未经同意,进入住宅等私人场所或债务人所在的相关办公区域实施催收。
(八)采取其他违法违规的手段实施催收。
第二十六条【规范应用人工智能技术】会员单位引入人 工智能技术的,应防止技术应用造成的不公平歧视,要提高技术应用的可用性、可靠性和准确性,避免对债务人造成不便和困扰;应加强算法设计和数据安全,有效控制人工智能 技术应用带来的风险隐患。
第四章 外部催收机构管理
第二十七条 【审慎管理】会员单位应当落实催收管理主体责任,审慎管理外部催收机构。与外部催收机构开展业务合作时,应当落实业务合规审查主体责任,加强与外部催收机构在从业人员合规和金融消费者权益保护培训等方面 的协作。会员单位应实行名单制管理;建立并持续完善相应的业务管理制度,明确外部催收机构信息管理、业务培训、法律责任和经济责任等;对单笔债务在同一时期内仅可委托一家催收机构实施催收;在本单位官方网站等官方渠道统一公开委托催收机构名称、联系方式等有关信息。
第二十八条 【外部催收机构准入】会员单位应制定外部催收机构的准入、退出标准和日常管理制度,合理评估业务集中度。在具备相应经营范围或执业许可的外部催收机构中,优先选取经营稳定且声誉良好、合规管理健全、人员配备充足、催收经验丰富、服务品质优良的外部催收机构开展合作。会员单位应与选用的外部催收机构签订管理完善、职责清晰的委托协议,在双方委托协议中要明确双方权利义务、 催收规范要求、个人信息保护、金融消费者权益保护、投诉处理、违约责任、就违规催收行为及涉及机构向银行业协会报送共享等内容,并在有效期内开展催收业务。
第二十九条 【人员管理】会员单位应要求外部催收机构组建专业的债务催收团队,对催收人员定期开展催收业务、 金融消费者权益保护、信息安全、合规操作等方面的培训及 考核,确保人员的专业能力及职业素养。
第三十条 【信息保密义务】会员单位应与外部催收机构以协议约定方式,明确外部催收机构对个人信息的保护义务和具体违约责任。外部催收机构应当在协议约定的适用情形和范围内使用债务人相关信息,不得泄露债务人信息或将个人信息用于其他用途,不得做出任何有损会员单位业务、诚信、声誉或商誉的行为。
会员单位应要求外部催收机构制定信息安全标准、政策 和流程,包括但不限于出入管理、人员管理、业务操作管理、数据信息管理、权限管理、作业场地及机房安全管理等方面。委托协议终止时,外部催收机构应按协议约定销毁相关信息, 并继续承担个人信息保密责任。
第三十一条 【合规管理】会员单位应切实履行外部催收机构催收行为管理主体责任,持续加强日常管理,通过现 场检查、非现场检查、培训等方式,督促外部催收机构依法合规开展催收。会员单位每年对外部催收机构的现场或非现场检查频次不低于 1次。
第三十二条 【投诉管理】会员单位应切实承担金融消费者权益保护主体责任,认真记录并处理债务人对外部催收机构的投诉意见,结合投诉意见持续推动优化外部催收机构债务催收的流程和行为。会员单位处理投诉时,如发现有仿 冒会员单位或仿冒会员单位合作外部催收机构进行催收的 情况,应积极收集仿冒证据,采取司法手段等方式维护自身权益。
在投诉处理过程中,会员单位应要求外部催收机构积极配合提供完整的催收过程信息,不得遗漏、隐瞒、拖延,配 合妥善处理金融消费者反映问题。不得简单以经济赔付作为化解客户投诉的手段。委托协议终止,会员单位应要求外部催收机构按协议约定继续配合处理受托期间催收行为产生 的客户投诉。
第三十三条 【考核机制】会员单位应建立对外部催收机构的科学合理考核机制,制定合理的绩效考核与奖惩机制,优化考核方式,将催收效果、催收行为合规情况、催收记录 完备情况、信息安全、投诉管理、违规处罚及整改情况、金 融消费者权益保护等纳入综合考核范围,不得简单以债务回 收率作为单一考核指标,切实提高对外部催收机构和催收人 员的合规催收约束力,持续强化合规催收意识。
第三十四条 【禁止转包】会员单位应严禁外部催收机构将委托催收的业务转包或变相转包。
第三十五条 【违规惩戒】会员单位应当查处和纠正外部催收机构的违规催收行为,依委托协议约定,视外部催收机构违规行为情节严重程度,采取责令整改、罚款、停止委托任务、终止区域合作或全面终止合作等惩戒措施。
第三十六条 【互联网平台催收行为约束】会员单位应加强对互联网平台催收行为的约束,将互联网平台催收业务全面纳入管理,坚持统一的催收管理标准,严格执行本指引相关规定。互联网平台按约定从事催收业务的,会员单位应 将其作为外部催收机构进行管理,传导并督促其按照监管要求规范开展催收,落实金融机构监督、检查、培训、追究违 约责任等穿透管理要求。
第五章 内控管理
第三十七条【公司治理】会员单位应不断提升公司治理 水平,通过建立以股东大会、董事会、高级管理层等机构为主体的组织架构,逐步建立科学、高效的金融消费者权益保护机制。
第三十八条【制度管理】会员单位应贯彻落实相关监管 要求,建立健全催收业务管理制度,包括但不限于自建催收团队管理、外部催收机构管理、人员管理、合规管理、信息安全管理、金融消费者权益保护、培训及投诉管理等方面。
第三十九条【运营管理】会员单位应根据逾期金额、逾期时间等因素评估风险,采取相应的催收行为,并持续加强 催收业务督查管理力度。根据业务开展情况,设置催收业务 相关管理岗位,负责业务日常运营管理、自建催收团队和外部催收机构的培训、检查、考核管理等工作。
第四十条 【源头治理】会员单位应当建立溯源处理机制。加快从处理投诉为主的“事后解决”管理体系向“事前 预防、事中控制、事后解决”全流程体系转型,提升金融服 务水平。在事前环节,会员单位应加强产品适当性管理,合 理评估客户金融需求、财务状况、风险承受能力等因素,销售与其相匹配的产品并合理授信,避免过度授信风险。在事 中环节,会员单位应强化对自催团队及外部催收机构的管理, 强化对催收过程的监控,约束其催收行为。在事后环节,会 员单位应建立并持续优化投诉纠纷解决机制,完善纠纷多元 化解机制,畅通投诉渠道,规范投诉处理流程,加快投诉响 应速度,积极参与纠纷调解工作,及时解决债务人的合理诉求,并保留好投诉处理过程中涉及的录音、录像等资料。
第四十一条【投诉处理原则】会员单位应依法合规、积 极妥善处理催收投诉。投诉人诉求符合法律法规及合同约定的,会员单位应当尽快履行相关义务;诉求不符合法律法规及合同约定的,会员单位应当做好解释工作。会员单位应核实投诉人身份或委托人(受托人)身份,不得向涉嫌违法犯 罪、非法代理维权等扰乱公共秩序及信访秩序的行为让渡利益空间,不得扰乱正常金融秩序。
第四十二条【信息安全】会员单位开展催收业务应遵守个人信息保护相关的法律法规,并建立健全信息安全机制。应当按照“最小、必要”原则向外部催收机构提供债务人相关信息。
第四十三条【法律责任】会员单位及外部催收机构应按照委托协议约定履行各自权利义务,各主体应在法律法规规定和委托协议约定范围内承担相应责任。
第六章 促进行业健康发展
第四十四条【发展原则】会员单位应遵循共同促进行业健康发展的原则,坚决反对不正当竞争。
第四十五条【信息共享】中国银行业协会可就会员单位报送的外部催收机构违法违规信息进行共享,在会员单位内部通报。
第四十六条【鼓励自主催收】鼓励会员单位自建催收团 队,不断加强自身催收能力建设,降低对外部催收机构的依赖。
第四十七条 【鼓励技术创新】鼓励会员单位加强科技赋能和催收系统化管控,倡导会员单位自建催收系统,通过智能化、系统化、数字化的工具开展催收作业。
第四十八条【联合打击逃废债】会员单位有义务联合打 击以虚假投诉等恶意方式维权达到逃避债务目的的行为,其中涉嫌犯罪的,应积极配合公安机关调查取证。中国银行业协会推动行业建立相关信息共享机制,对于重大舆情、风险 案件和涉及严重违法违规行为的人员,应及时向监管部门报告。
第四十九条【加大金融黑灰产治理】鼓励会员单位提升 识别和应对反催收、不法代理维权等黑灰产的能力,核实投 诉人身份,积极配合相关部门做好对非法组织和不法分子的打击工作。鼓励会员单位建立金融黑灰产打击交流机制,执 行统一的黑灰产识别监测标准。对于涉嫌违法犯罪、冒充债 务人本人、反催收联盟及非法代理维权等扰乱公共秩序及信访秩序的行为,核实信息后及时向司法部门移交违法犯罪线索,配合司法部门推进案件进展。
第五十条 【金融宣传教育】鼓励会员单位通过金融消费者权益保护教育宣传活动,引导金融消费者通过正规渠道依法表达诉求、理性维权,帮助金融消费者树立科学的金融 消费理念,共同维护社会秩序和良好信用环境。
第五十一条【维护市场秩序】会员单位应合理制定外部 催收机构催收服务价格,不得利用任何不当手段干预或影响催收的正常市场秩序。
第五十二条 【自律管理】会员单位从业人员惩戒处理参照《银行业从业人员职业操守和行为准则》(银协发〔2022〕 42号)规定执行。会员单位及外部催收机构的工作人员在催收工作中涉嫌刑事犯罪的,应承担相应法律责任。
第七章 附则
第五十三条本指引由中国银行业协会负责解释。各地银行业协会或同业公会会员单位可参照本指引执行。
第五十四条 本指引自发布之日起施行,《中国银行业协会信用卡催收工作指引试行》(银协发〔2021〕93号)同步废止。
0512-36606275
17768080505
CDG-Marketing@chinadatagroup.com